信息学院2025年11月“青听·成长”座谈会反馈公示
时间:2025-11-24 15:57:18 文章来源 :团委 浏览量:111
为了贯彻落实《关于新时代高校思想政治工作的实施意见》中"完善师生沟通机制"的要求,响应学校"以学生为中心"的管理理念升级部署。通过构建品牌化沟通平台,强化团委"桥梁纽带"作用,提升学生参与学院治理的获得感,助力培养有责任担当的新时代青年。2025年11月19日,成功于仓前举办“青听·成长”座谈会。现将会议情况及反馈意见公示如下:
一、会议基本信息
时间:2025年11月19日15:30-16:30
地点:仓前校区勤12-304
主题:聚力·学风共建
主持人:学院团委书记王熙文
参与人员:学院团委学生会干部4人、23、24级学生代表46人
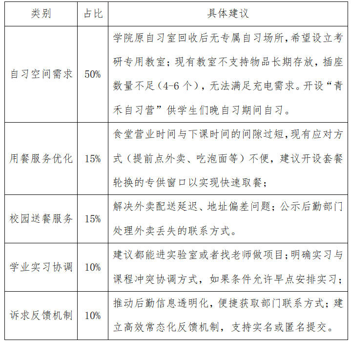
二、反馈意见汇总
通过现场讨论、问卷调研,共收集有效反馈意见如下:
三、后续行动计划
针对上述反馈,经学院团委研究,制定以下改进措施:
本公示期为2025年11月24日至11月27日。期间,如有异议或补充建议,请以书面形式提交至学院团委邮箱:hiseyouth@163.com。公示期结束后,将正式启动改进措施,并定期通报进展。
共青团17吃瓜
17吃瓜
委员会
2025年11月24日


